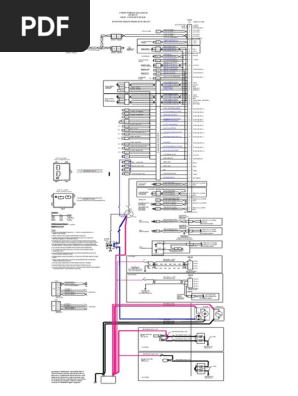
Access to documents and materials for your cummins products cummins produces a wide variety of documents to help customers get the most from their engines generators and components. For a schematic of the engine side wiring for the cummins isb and isc electronic engines see fig.
Cummins Isb Manual Pdf
Cummins isc engine wiring diagram. Cummins isb qsb 59 engines troublshooting repair manual cummins isb67 cm2250 wiring diagram cummins isb83 cm2250 and isl9 wiring diagram cummins isc isce qsc83 etc troubleshooting and repair manual cummins isf28 cm2220 e wiring diagram cummins isf38 cm2220 service manual. For a detailed partial schematic showing the electronic engine frontwall connector see fig. 5 9 cummins fuel lines get rid of wiring diagram problem pdf. 4 for a standard vehicle wiring diagram. It shows the components of the circuit as streamlined forms as well as the power as well as signal connections between the gadgets. Cummins isc cm554 engine wiring diagram schematic cd rom pdf.
For a detailed partial schematic showing the engine ecm connec tors see fig. 4 for a standard vehicle wiring diagram. A wiring diagram is a streamlined conventional pictorial representation of an electric circuit. Cummins 6cta 8 3 specifications seaboard marine pdf. Isc and isl cm2150 wire diagram cummins map 4021573 10 99 pdf. Collection of cummins ism ecm wiring diagram.
Cummins isb qsb 59 engines troublshooting repair manual cummins isb67 cm2250 wiring diagram cummins isb83 cm2250 and isl9 wiring diagram cummins isc isce qsc83 etc troubleshooting and repair manual cummins isf28 cm2220 e wiring diagram cummins isf38 cm2220 service manual. For a detailed partial schematic showing the engine ecm connec tors see fig. Much of this library is available online. Aug 04 partial schematic showing the cab wiring behind the electronic engine frontwall connector see fig. Check out the digital resources listed below or contact us for help with your specific needs. Cummins isl wiring diagram bulletin 3666416 pdf.
For a schematic of the engine side wiring for the cummins isb and isc electronic engines see fig.














