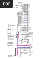
It shows the components of the circuit as simplified shapes and the knack and signal connections surrounded by the devices. A wiring diagram is a simplified standard photographic representation of an electric circuit.
Idec Relays Diagram Idec Rh2b Ul Wiring Diagram Free Wiring
Idec sh1b 05 wiring diagram. It shows the components of the circuit as streamlined forms as well as the power as well as signal connections in between the gadgets. Do not use unless you plan to insert pullover wire spring. The sh1b 05 is a din mount screw type relay socket with 10a high switching capacity suitable for rh1b relay. Idec sh1b 05 wiring diagram wiring diagram is a simplified adequate pictorial representation of an electrical circuit. Din rail mount socket comes with two horseshoe clips. It shows how the electrical wires are interconnected and will also show where fixtures and components might be coupled to the system.
Replace ment horseshoe clip part number is y778 011. Relay socket8 pin2 pole250 vac1063 in10 a122 in0707 in0102 in. Sh1b 05 from idec corporation at allied electronics automation. It reveals the elements of the circuit as simplified forms as well as the power and also signal links between the devices. Idec sh1b 05 wiring diagram sample collection of idec sh1b 05 wiring diagram. Variety of idec sh2b 05 wiring diagram.
It shows the elements of the circuit as simplified forms and also the power as well as signal links between the devices. A wiring diagram is a streamlined conventional photographic depiction of an electric circuit. Find out here idec sh1b 05 wiring diagram sample assortment of idec sh1b 05 wiring diagram. Compact midget size saves space spdt dpdt 3pdt or 4pdt agcdo contacts. A wiring diagram is an easy visual representation with the physical connections and physical layout associated with an electrical system or circuit. Idec sh2b 05 wiring diagram architectural circuitry diagrams show the approximate areas and also affiliations of receptacles lighting and irreversible electric solutions in a building.
A wiring diagram is a streamlined conventional photographic depiction of an electrical circuit. Idec sh2b 05 wiring diagram what is a wiring diagram. Sr3b 05 sr3p 05a sr3p 06a sr3p 05c sh1b 05a sh1b 05c sh2b 05a sh2b 05c sh2b 05d sh3b 05a sh3b 05c sh4b 05a sh4b 05c sr2p 511 sr2p 70 sr3b 51 sr3p 511 sr3p 70 sr3b 51 sh1b 51 sh2b 51 sh3b 51 sh4b 51 sh1b 62 sh2b 62 sh3b 62 sh4b 62 555 29 36 555 36 36 356 14 275 356 21 275 356 31 275 356 41. Interconnecting cable paths might be shown approximately where particular receptacles or fixtures must be on a common circuit.














