Pa systemmixer setup order. Symbols that represent the elements in the circuit and also lines that represent the connections in between them.
Whirlpool Ed22cqxhw Refrigerator Wiring Diagram Fixitnow
Mixer wiring diagram. May 14 2020 by larry a. Here is a picture gallery about kitchenaid mixer wiring diagram complete with the description of the image please find the image you need. The power supply and audio power amplifier. A wiring diagram is a type of schematic which uses abstract photographic symbols to reveal all the interconnections of parts in a system. It shows the elements of the circuit as simplified shapes as well as the power as well as signal connections between the gadgets. Kitchenaid mixer wiring diagram inside kitchenaid mixer wiring diagram image size 435 x 600 px and to view image details please click the image.
Assortment of hobart mixer h600 wiring diagram. For capturing the sound from various sources the audio mixer employs up to eight microphones. When its time to set up your mixer keeping everything organized will help prevent having to troubleshoot connections during a soundcheck. Kitchenaid mixer wiring diagram wiring diagram is a simplified gratifying pictorial representation of an electrical circuit. Hobart mixer h600 wiring diagram. Turn everything down plug everything in turn everything on and.
When setting up your mixer or pa system we recommend doing it in four phases. Hobart mixer h600 wiring diagram. A wiring diagram is a simplified traditional photographic representation of an electric circuit. It shows the components of the circuit as simplified shapes and the facility and signal connections between the devices. Wiring layouts are made up of two things. Click to view mixer diagrams.
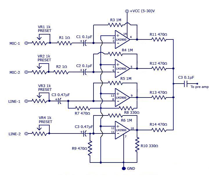
1 shows the block diagram of the audio mixing system along with the audio power amplifier while the circuit of the audio mixer along with a tone controller is shown in fig.















