The pcc 3300 offers integrated electronic governor and integrated avr controllers. It is suitable for use with reconnectable or non reconnectable.
Powercommand 3300 Control Panel Brochure Cummins Inc Pdf
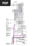
Pcc 3300 wiring diagram pdf. Diagrama pcc 3300revm wiring diagrams free download as pdf file pdf text file txt or read online for free. Generadores cummins diagrama pcc 3300revm diagramas de fiação. The integration of all control functions into a single control system provides enhanced reliability andperformance. Propane sinks when released and can accumulate inside housings and. The powercommand control system is a microprocessor based generator monitoring metering and control system designed to meet the demands of todays engine driven generator sets. Refer to the wiring diagram supplied with the generator set.
For generators with pcc 3100 or detector controls. A rotten egg smell indicates a possible natural gas or propane leak. The powercommand control panel pcc 3300 is a microprocessor based drilling power module dpm monitoring metering and control system. Shutdown default to 150 for 10 seconds. Remote wiring diagram for isolated power supply operation differences between a remote hmi and a. The ac supply must have the correct over current and earth fault protection according to local electrical codes and regulations.
Prevent leaks and the accumulation of gas. Pcc connect with shield internal ground figure 11. Although the packaging of the 3300 xl proximitor sensor differs from its predecessor its design fits in the same 4 hole mounting pattern when used with the 4 hole mounting base and will fit within the same mounting. Underover frequency under default to 6hz. Operator and installation manual remote network monitoring powercommand iwatch 100 english 12 2007 9000545 issue 3. A separate disconnecting device is required by bs en 126012001 and local electrical code.
Pcc 3300 description the powercommand genset control is suitable for use on a wide range of diesel and lean burn natural gas gensets in paralleling applications. Alternator protection highlow ac voltage shutdown high default to 110 for 10 seconds instantaneous 130. Natural gas rises when released and can accumulate under hoods and inside housings and buildings. Pcc net a pcc net b j28 1 power j28 3 power when a remote hmi is installed that requires its own power supply the remote power supply must be a floating power supply. Low default to 85 for 10 seconds overcurrent warningshutdown warning default to 110 for 60 seconds. The advantages are fewer components faster response time high reliability better serviceability and minimal wiring.
3300 xl 8 mm components are both electrically and physically interchangeable with non xl 3300 5 mm and 8 mm components. Leaks can lead to explosive accumulations of gas. This equipment must be. The powercommand control is compatible with shunt or pmg excitation style.















