Qg15 ecu wiring diagram nissan 2001 almera tino question. Nissan vq25 wiring diagram wiring diagram.

Manual Nissan Qg 15
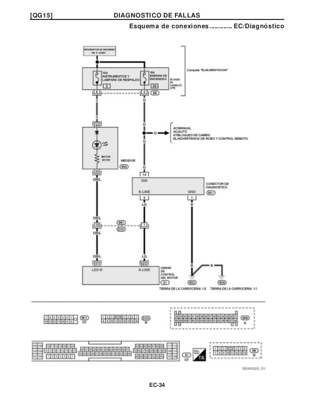
Qg15 wiring diagram. What is the clour code for nissan qg15 tachometer. Wiring diagrams for nissan almera 15 qg15de right hand drive will provide ultimate performance fuel efficiency and economy tuning. Nissan qg15 ecu wiring diagram pdf posted on 2020 06 02 by yaris 1nz fe 2nz fe engine yaris 1nz fe 2nz fe engine this entry was and tagged. Almera n16 qg15 startup engine fail youtube. Nissan qg15 ecu wiring diagram wiring diagram is a simplified standard pictorial representation of an electrical circuit. Rb20det engine diagram electrical engineering wiring diagram.
If the speedo works and tach doesnt the electrical motor for the tach is bad or a component that supports it is bad. Categories pcm pinout diagram ecu schematics honda civic ecu diagram. Anything above say 2000 is controlled by the pcm threw data wires. Bookmark the permalink. Dealers and diy tuners are both able use our wealth of wiring diagrams technical articles and application notes to assist them in their. Engine swap finally done in b12 nissan datsun pakwheels forums.
Wiring diagram qg15 0 rb25det engine domainadvice org. It shows the components of the circuit as simplified shapes and the capability and signal associates amid the devices. Perfect power direct to the public high performance engine management and piggy back chip controllers for all cars. Depends on the year.