Cara kerja lampu tanda belok. Motor standart diagram kelistrikan sistem pgm f1 sumber listrik utk lampu senja sein lampu depan dan lampu rem itu acfeb 11 sekring yang terpasang untuk lampu kota tail fuse adalah 15 x daya.
Wiring Diagram Klakson Diagram Base Website Diagram Klakson
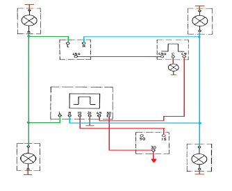
Wiring diagram lampu sein mobil. Mazda stoplamps section 10. Wiring diagram lampu sein mobil. Toyota stoplamps atau kelistrikan lampu rem 9. Untuk menghidupkan lampu tanda belok kunci kontak hari dalam posisi on atau ig ignition. Lampu tanda belok atau sein dan lampu hazzard adalah dua sistem tanda yang berbeda tetapi menggunakan komponen yang sama. Kalau dilihat dari wiring diagram ac mobil lampu sein dan sistem blower ac dikontrol atau dikendalikan oleh satu sekring yaitu sekring ig1back untuk.
Seperti gambar diatas pada flasher 49 a menuju ke saklar 49 b ke kunci kontak terminal 15. Sistem kelistrikan lampu sein secara garis besar tegolong simpel dan tidak ribet. Berikut adalah gambar diagram rangkaian kelistrikan lampu tanda belok atau lampu sein. Arus masuk ke saklar melalui soket dengan terminal b1. Toyota turnsignalhazard kelistrikan lampu signal belok atau lampu sein 7. Hati hati aku ada disini jangan sampai menabraku aku diam ditempat gelap.
Mazda headlights 2 beam 4. Sistem kelistrikan lampu sein secara garis besar tegolong simpel dan tidak ribet. Rangkaian lampu sein dan hazard mobil. Dengan komponen utama terdiri dari flasher dan. Gm jual dreamforest switch lampu seinturn signal mobil warna chrome untuk buickgm. Dan angka untuk memudahkan mempelajari dan merangkaisein dan hazarddan gambar di atas merupakan gambar rangkaian wiring diagram lampu sein dan hazard dengan menggunakan flasher 2 terminal dan 3 terminal.
It is a 7 wire design and includes a wiring diagram. Maka kemudian arus akan mengalir menuju saklar lampu sein melalui sekring. Toyota headlights atau wiring diagram kelistrikan lampu depan mobil 2. Wiring diagram lampu sein.
















