Then k1 no1 become no vfd stop output voltage. K1 no1 pb3 pb4 pb5 should be of potential free contact.
Fillable Online Speaker Line Attenuator With Override Wiring
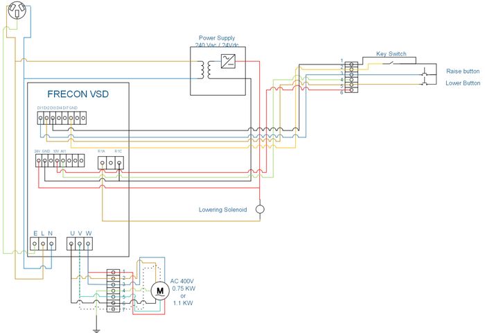
Vsd wiring diagram. 24 volt solar panel vsd 6000 7500 without canopy. Main circuit wiring the vfd main circuit terminals shown as below figure. Vsd 3800 vsd 5000 boat lift system owners manual. To read a wiring diagram first you must know what fundamental elements are included inside a wiring diagram and which pictorial symbols are widely used to represent them. The variable speed drive should be connected to the power supply by means of a cable that is adequate for the current rating of the vsd. We strongly recommend using a certified electrician to set up your vfds.
November 13 2018 by larry a. In this video we used the very popular mitsubishi d700 series vfd showing single phase and three phase wiring instructions. When you press the on push k1 contactor will hold and k1 no1 become nc. Connect or do wiring as per vfd side drawing you take 24 v from the vfd pcb directly. When you press stop push button 2 then k1 contactor get release. 24 volt vsd upgrade kit vsd 7500 battery tray.
Vsd 24 volt drive trainac drive train. The ac converter requires a 3 phase supply cable redwhiteblue and a protective earth conductor greenyellow which means a 4. It reveals the elements of the circuit as streamlined shapes and also the power and signal connections between the devices. H5000 hydraulic lift diagram. A wiring diagram is a simplified standard photographic depiction of an electric circuit. The common elements inside a wiring diagram are ground power wire and connection output devices switches resistors logic gate lights etc.
A wiring diagram is a streamlined standard photographic depiction of an electric circuit. 1 the vfds three phase ac input terminals rl1 sl2 tl3 the power lines input terminals connect to 3 phase ac power through line protection or leakage protection breaker it does not need to consider the connection of phase sequence. A wiring diagram usually gives details about the loved one position and setup of gadgets and also terminals on the devices in order to help in structure or servicing the gadget. The vfds showed in the video are the d720s 230v single phase and the d720 230v three phase. V 2000 v 2600 v 2602 v 3600 v 4600 pwc boat lift systems owners manual. Collection of abb vfd wiring diagram.
Learn the basic wiring of variable frequency drives vfd with our electrician steve quist. Reference can be made to australian standard as 3008 when selecting cables. A wiring diagram is a streamlined traditional pictorial representation of an electrical circuit. Motor will be stopped. Vfd start stop wiring diagram. It reveals the components of the circuit as simplified forms and also the power as well as signal connections in between the gadgets.
It shows the parts of the circuit as streamlined forms and the power and also signal links between the gadgets. Assortment of vfd wiring diagram. How to wire circuit protection breaker and fuse duration. 24 volt solar panel vsd 6000 7500 with canopy. Starting a vfd with 2 wire start duration. Variety of vfd motor wiring diagram.
Then as per vfd logic if dl 1digital logic goes high vfd start to feed the output voltage motor start rotating.
















